香港精准资料免费公开概览
随着全球化的不断深化和发展,香港这个国际金融中心的角色变得愈发重要。在这里,每天流动着大量资金与信息,汇聚了来自世界各地的精英。对于想要深入了解香港经济、文化、社会等多方面情况的朋友来说,拥有精准的香港资料是关键。值得欣慰的是,香港现已将许多精准资料免费公开,以满足公众的知情权和学习需求。这篇文章将带您一起深入了解这些免费公开的香港资料,以及它们所带来的深刻意义。
深度调查解析说明
深度调查是获取精准资料的重要手段。通过系统性、全面的调查和研究,我们可以挖掘出香港更多的内在价值和问题所在。香港的深度调查解析工作主要集中在经济、社会、文化等多个方面。经济领域分析,如金融市场动态、产业发展状况;社会领域考察,如社会福利、教育、医疗设施等;文化领域研究,则关注香港的多元文化和历史传承。这些深度调查为我们提供了丰富的精准资料,也为公众带来了第一手的研究结果和见解。
静态版资料特征与应用
静态版资料指的是那些以固定形式存在的资料,如白皮书、统计年鉴、官方报告等。这些资料虽然更新频率不高,但因为其内容稳定、权威,成为公众获取香港信息的重要渠道。静态版资料在香港政府官网、研究机构官网等平台上都有免费开放,研究成果编制的报告可以从官方渠道获取。无论是学者、研究人员还是普通民众,都可以很方便地下载这些资料进行学习和研究。这些静态版资料提供了一个系统全面了解香港各领域的窗口,对于公众和专业工作者来说都是非常宝贵的资源。
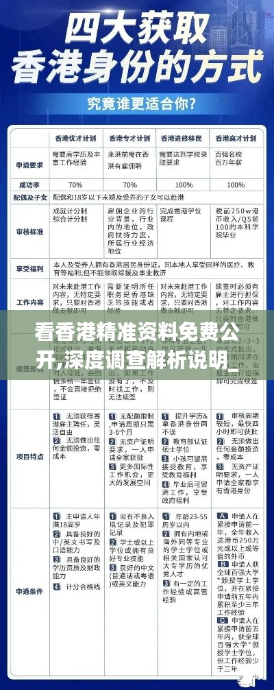
精准资料的分类与类型
香港精准资料涵盖了多个领域,其分类和类型也相当多样化。不仅可以按领域划分,如经济、教育、医疗等,还可以根据具体的使用需求进行细分。这里的“精准”体现在数据的精确性、信息的时效性和研究的深度上。针对不同需求,人们可以找到适合自己研究领域的资料。例如,对于研究香港的宏观经济情况,可以查阅最新的统计年鉴和经济报告;而对于教育领域感兴趣的朋友,则可以找到香港教育部门发布的相关政策文件和年度规划。
资料获取途径盘点
获取香港精准资料的途径有很多,包括政府网站、专业机构、学术期刊、新闻媒体等。首先,香港特区政府网站是官方资料的重要发布平台,包含政策文件、统计数据和各类官方发布信息。此外,香港的研究机构、大学等也常常发布相关的深度研究报告,提供了专业的视角和解读。一些国际组织和智库也会针对香港进行研究,发布相关的分析报告和视角,为香港的国际形象和影响力提供支撑。媒体也是一个不能忽视的渠道,新闻报道、评论分析对于实时更新香港的动态也具有重要意义。
资料解析示例
为了更好地理解上述资料在实际中的应用,让我们来举例说明。假设我们关注2019年香港的房地产市场。我们可以直接访问政府网站,找到最新的房地产市场统计报告。报告中包含了房价变化情况、新开工项目数量、土地供应情况等关键数据。通过这些数据,我们可以对香港当时的房地产市场有一个宏观的认识。紧接着,我们可以通过查找研究机构发布的更深入的市场分析报告,了解房地产市场背后的经济动因和政策背景。最后,我们可以阅读新闻媒体的相关报道,对市场的最新动态有一个实时的把握。这样的资料组合可以帮助我们全面深入地理解香港的房地产市场。
公众参与意义
免费公开精准资料的最重要意义之一就是提高公众的参与度。公众通过这些资料,不仅可以了解香港的实际情况,还可以了解政府的工作和政策导向,从而更有效地参与到社会议程中。例如,家长可以通过教育资料了解教育资源分布和教学质量,从而更好地为孩子的教育做打算;投资者可以借助经济资料做出更明智的投资决策,促进经济健康发展。总之,精准资料的免费公开,不仅提高了信息透明度,也为公众参与社会事务提供了重要工具。














粤ICP备19130523号-1
还没有评论,来说两句吧...