公路曲线放线技术详解,要点解析与实际应用指南

公路曲线放线技术详解,要点解析与实际应用指南

朝飞暮卷 2025-01-23 新闻中心 309 次浏览 0个评论

随着交通建设的迅速发展,公路曲线放线作为公路设计与施工中的重要环节,其技术要求和实践应用日益受到关注,本文将围绕“公路曲线放线专题”展开讨论,介绍相关概念、技术要点及实际应用,以期为读者提供全面的了解和参考。

公路曲线放线概述

公路曲线放线是公路设计与施工中,根据设计要求和地形条件,确定公路中心线在实地上的位置的过程,曲线放线不仅关系到公路的美观性和行车舒适性,还直接影响到公路的安全性和经济效益。

公路曲线放线技术要点

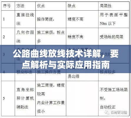
1、曲线元素计算:根据设计要求和地形条件,计算曲线的起点、终点、转折点以及半径、缓和曲线长度等参数。

2、放线测量:利用全站仪、GPS等测量设备,进行实地测量,确定中心线位置。

3、曲线设计:根据测量数据,进行曲线设计,确保曲线平滑、合理。

4、标桩设置:在中心线位置设置标桩,以便后续施工和使用。

公路曲线放线技术详解,要点解析与实际应用指南

公路曲线放线的实际应用

1、山区公路:在山区公路建设中,由于地形起伏较大,曲线放线尤为重要,合理的曲线设计可以适应地形,减少挖填方量,降低建设成本。

2、高速公路:高速公路对行车舒适性和安全性要求较高,曲线放线需要确保曲线平滑、视线良好,以提高行车安全性。

3、城市道路:城市道路建设中,曲线放线可以使得道路更加美观、宜人,同时适应城市地形和景观要求。

公路曲线放线的挑战与对策

1、地形复杂:在地形复杂的地区,曲线放线需要更加精细的测量和计算,以确保曲线的合理性和可行性。

2、数据处理:随着测量技术的发展,大量数据需要快速、准确地处理,对技术人员的要求越来越高。

公路曲线放线技术详解,要点解析与实际应用指南

3、环境保护:在曲线放线过程中,需要充分考虑环境保护,避免对周边环境造成破坏。

公路曲线放线作为公路设计与施工中的重要环节,其技术要求和实践应用具有重要意义,本文介绍了公路曲线放线的概念、技术要点及实际应用,希望读者能够更加深入地了解和掌握相关知识,为公路建设和交通发展做出贡献。

建议与展望

1、加强技术培训:提高测量和技术人员的专业水平,确保曲线放线的准确性和可行性。

2、引入先进技术:引入先进的测量技术和设备,提高数据处理速度和准确性。

3、环保与可持续发展:在公路曲线放线过程中,注重环境保护和可持续发展,实现经济效益与社会效益的双赢。

公路曲线放线技术详解,要点解析与实际应用指南

展望未来,随着交通建设的不断发展,公路曲线放线将面临更多的挑战和机遇,我们期待相关技术和管理水平的不断提高,为公路建设和发展做出更大的贡献。

参考文献

(根据实际研究或写作需要添加相关参考文献)

本文仅供参考,实际公路曲线放线工作需要根据具体情况进行细致的设计和施工。

你可能想看:

转载请注明来自深圳市鹏腾电子发展有限公司,本文标题:《公路曲线放线技术详解,要点解析与实际应用指南》

百度分享代码,如果开启HTTPS请参考李洋个人博客

发表评论

快捷回复:

验证码

评论列表 (暂无评论,309人围观)参与讨论

还没有评论,来说两句吧...

Top