秋日的变迁,一日作文专题观察
随着季节的流转,我们迎来了丰富多彩的秋季,在这个充满生机与变幻的季节里,我选择了一日来专题观察秋的独特魅力,本文旨在记录这一日的所见所感,带您领略秋日的美景与变化。晨之觉醒秋天的早晨总是让人心旷神怡,随着太阳的升起,...
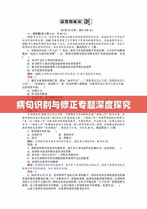
病句识别与修正专题深度探究
在中文语言运用中,病句的识别与修正是一项重要的语言技能,本文将围绕“病句25专题”展开,旨在帮助读者理解常见的病句类型,提高语言运用的准确性。病句概述病句是指在语法、逻辑、用词等方面存在错误的句子,常见的病句类型包括...
紫苏花海探秘,绝美旅行指南
紫苏花海,每年夏季盛开的紫色海洋,吸引了无数游客前来观赏,这片神秘而美丽的花海不仅让人陶醉于其中,还蕴含着丰富的文化和历史,本攻略将带您领略紫苏花海的魅力,同时提供实用的旅行建议,让您的旅程更加顺畅愉快。紫苏花海简介...
湛江美食天堂,十大地道饭店排名,必去品味美食之旅
湛江,一座美丽的海滨城市,以其独特的地理位置和丰富的美食文化吸引着无数食客,在这座充满活力的城市中,饭店琳琅满目,各具特色,本文将为您介绍湛江饭店排名前十名,让您在品味地道美食的同时,感受这座城市的独特魅力。第一名:...
猫咪突发倒地急救指南,紧急措施与应对方法
猫咪是我们生活中的重要伙伴,它们的健康和幸福对我们至关重要,有时候猫咪可能会突发倒地,让我们惊慌失措,了解在这种情况下如何进行急救,对于保护猫咪的生命安全至关重要,本文将为您介绍猫咪突发倒地的急救方法,以帮助您在关键...
中国现代医师排名前十引领医疗革新风潮的杰出代表
在医疗领域,医师的专业技能和医术水平是衡量医疗服务质量的重要标准,随着医疗技术的不断进步,中国现代医师队伍中涌现出一批杰出的医疗专家,本文将介绍中国现代医师排名前十名,他们在医疗、科研、教学等方面取得了卓越成就,是医...
自驾古巴全攻略,畅游旅程一网打尽
古巴,一个充满魅力的加勒比海国家,以其热情洋溢的文化、美丽的海滩和独特的建筑吸引着全球旅行者,自驾旅游古巴,无疑是一种深入体验这个国家独特魅力的绝佳方式,本文将为您提供一份全面的古巴自驾游攻略,帮助您规划一次难忘的旅...
白板TK应对突发事件策略实战解析
在当今社会,随着科技的飞速发展和信息化程度的不断提高,各种突发事件频繁发生,给企业和组织带来了前所未有的挑战,白板TK作为一种新型的沟通工具,其在应对突发事件中发挥着越来越重要的作用,本文将探讨白板TK在应对突发事件...
全面贯彻落实,推动发展的必经之路
在当今社会,我们面临着前所未有的机遇与挑战,要想在激烈的竞争中取得优势,必须贯彻全面落实的理念,确保每一项决策和行动都能得到精准有效的执行,本文将围绕“贯彻全面落实”这一主题展开,探讨其含义、重要性以及实践方法。贯彻...
蚌埠铜价实时更新,今日最新报价查询
随着工业发展和建筑业的繁荣,铜作为一种重要的金属原材料,其价格动态一直备受关注,蚌埠作为中国的铜业重镇之一,其铜价更是备受瞩目,本文将为您介绍蚌埠今日铜价的最新查询信息。铜价概述铜是一种广泛应用于电力、建筑、交通等领...














粤ICP备19130523号-1